pymc.Logistic#
- class pymc.Logistic(name, *args, rng=None, dims=None, initval=None, observed=None, total_size=None, transform=UNSET, default_transform=UNSET, **kwargs)[source]#
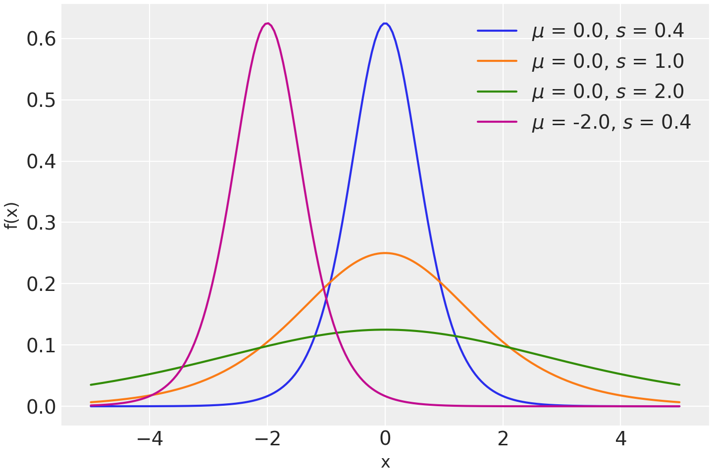
Logistic distribution.
The pdf of this distribution is
\[f(x \mid \mu, s) = \frac{\exp\left(-\frac{x - \mu}{s}\right)}{s \left(1 + \exp\left(-\frac{x - \mu}{s}\right)\right)^2}\](
Source code,png,hires.png,pdf)
Support
\(x \in \mathbb{R}\)
Mean
\(\mu\)
Variance
\(\frac{s^2 \pi^2}{3}\)
- Parameters:
- mutensor_like of
float, default 0 Mean.
- stensor_like of
float, default 1 Scale (s > 0).
- mutensor_like of
Methods
Logistic.dist([mu, s])Create a tensor variable corresponding to the cls distribution.