pymc.ZeroInflatedNegativeBinomial#
- class pymc.ZeroInflatedNegativeBinomial(name, psi, mu=None, alpha=None, p=None, n=None, **kwargs)[source]#
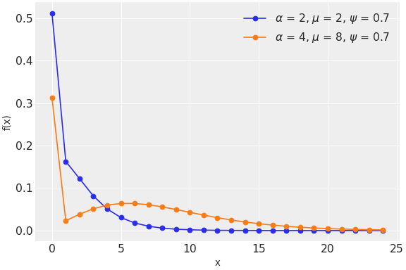
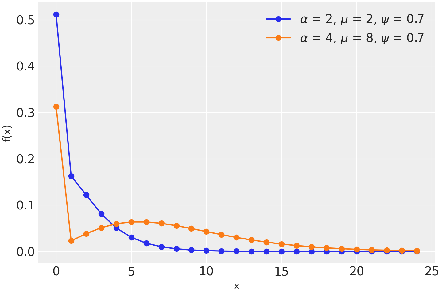
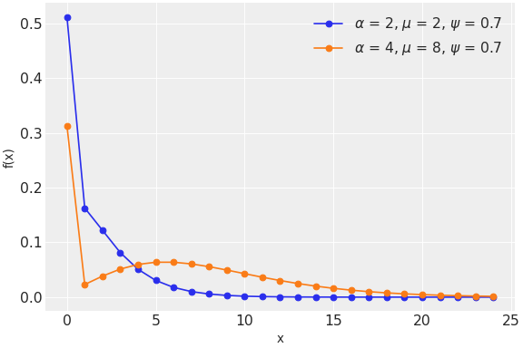
Zero-Inflated Negative binomial distribution.
The Zero-inflated version of the Negative Binomial (NB). The NB distribution describes a Poisson random variable whose rate parameter is gamma distributed. The pmf of this distribution is.
\[\begin{split}f(x \mid \psi, \mu, \alpha) = \left\{ \begin{array}{l} (1-\psi) + \psi \left ( \frac{\alpha}{\alpha+\mu} \right) ^\alpha, \text{if } x = 0 \\ \psi \frac{\Gamma(x+\alpha)}{x! \Gamma(\alpha)} \left ( \frac{\alpha}{\mu+\alpha} \right)^\alpha \left( \frac{\mu}{\mu+\alpha} \right)^x, \text{if } x=1,2,3,\ldots \end{array} \right.\end{split}\](
Source code,png,hires.png,pdf)
Support
\(x \in \mathbb{N}_0\)
Mean
\(\psi\mu\)
Var
\[\psi \left(\frac{{\mu^2}}{{\alpha}}\right) +\ \psi \mu + \psi \mu^2 - \psi^2 \mu^2\]The zero inflated negative binomial distribution can be parametrized either in terms of mu or p, and either in terms of alpha or n. The link between the parametrizations is given by
\[\begin{split}\mu &= \frac{n(1-p)}{p} \\ \alpha &= n\end{split}\]- Parameters:
- psitensor_like of
float Expected proportion of NegativeBinomial draws (0 < psi < 1)
- mutensor_like of
float Poisson distribution parameter (mu > 0).
- alphatensor_like of
float Gamma distribution parameter (alpha > 0).
- ptensor_like of
float Alternative probability of success in each trial (0 < p < 1).
- ntensor_like of
float Alternative number of target success trials (n > 0)
- psitensor_like of
Methods
ZeroInflatedNegativeBinomial.dist(psi[, mu, ...])